Introduction
MDF, or Medium Density Fiberboard, has emerged as a fundamental material in contemporary cabinetry, prized for its affordability and versatility. A common inquiry among homeowners is whether MDF cabinets can be painted. This article explores the nuances of painting MDF, emphasizing the critical techniques and considerations that can elevate these engineered boards into striking focal points within any environment. However, challenges such as moisture absorption and paint adhesion must be addressed – how can one achieve a flawless finish that withstands the test of time?
Understanding MDF: Definition and Characteristics
Medium Density Fiberboard (MDF) is a highly engineered wood product made from wood fibers, wax, and resin, compressed under heat and pressure. This process results in a dense, smooth, and uniform board that lacks knots and grain patterns, leading to the question of whether MDF cabinets can be painted. The versatility and affordability of MDF make it a popular choice among designers, enabling intricate designs and shapes that enhance cabinetry projects.
However, despite its many advantages, MDF is more susceptible to moisture damage than solid wood. This vulnerability necessitates proper sealing and finishing techniques to enhance its durability. Industry professionals acknowledge that moisture-resistant MDF retains its shape and structural integrity, making it ideal for various indoor environments, including kitchens and bathrooms. As Julian notes, “Moisture-resistant MDF maintains its shape and structural integrity, making it more durable in climatically variable environments.”
Case studies have shown successful integration of MDF in educational settings, challenging outdated perceptions regarding its safety. The engineered composition of MDF ensures uniformity in size, shape, and strength, which translates to easier installation and predictable performance in construction projects. Additionally, MDF’s capacity to be shaped and molded into diverse designs allows it to replicate the aesthetic qualities of solid timber while providing practical benefits.
As trends in engineered wood products evolve, MDF continues to gain traction due to its unique properties and environmental credentials. Its production utilizes wood fibers and shavings that would otherwise be discarded, thereby reducing waste and promoting responsible forestry practices. The global MDF and chipboard market is projected to reach $134.5 billion by 2032, underscoring its growing popularity. With its combination of aesthetic appeal, versatility, and cost-effectiveness, many homeowners wonder, can MDF cabinets be painted, which makes MDF a preferred material for cabinetry solutions in contemporary design.

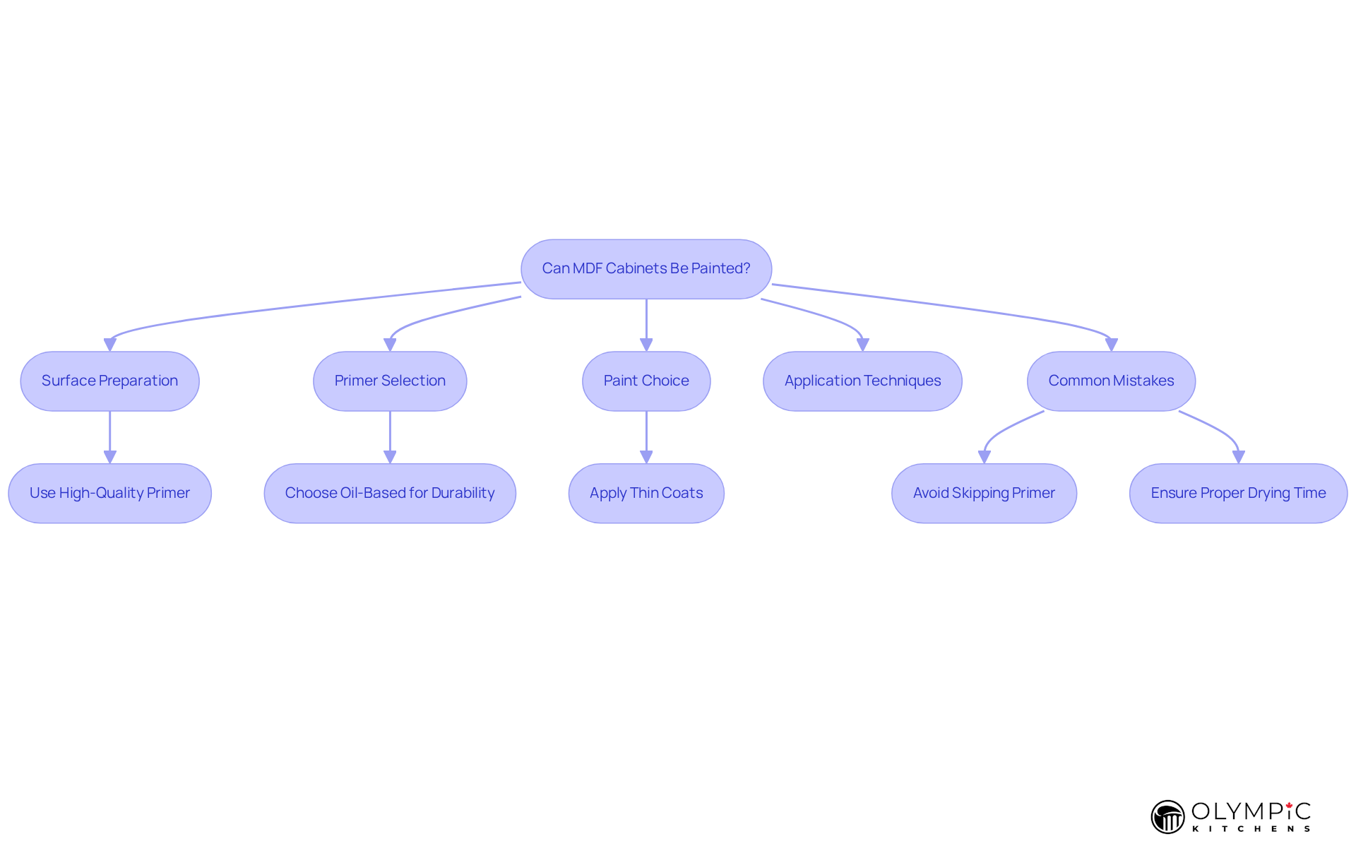
Key Considerations for Painting MDF Cabinets
When addressing the question of can MDF cabinets be painted, meticulous attention to surface preparation is crucial. Due to MDF’s porous nature, it readily absorbs moisture, which can lead to uneven coating application if not properly sealed. Using a high-quality primer specifically designed for MDF, such as KILZ Adhesion Bonding Primer, is essential. This creates a barrier that prevents moisture absorption and promotes a smooth finish. Experts recommend oil-based primers for their superior adhesion and ability to minimize swelling, raising the question of whether can MDF cabinets be painted with water-based options that may exacerbate these issues.
When considering whether can MDF cabinets be painted, the choice of color significantly impacts both the durability and aesthetic of the finished product. Oil-based coatings are preferred for their resilience and strong adherence to primed MDF, whereas water-based varieties can cause swelling and compromise the surface integrity. Interior designers stress that understanding if can MDF cabinets be painted is vital for achieving a long-lasting finish that can withstand daily wear.
Application techniques also play a key role in the outcome. Spray application is often favored for MDF units, as it typically results in a more polished, uniform layer compared to brushes or rollers. Regardless of the chosen method, applying thin, even coats and allowing adequate drying time-typically 6-8 hours between coats-is essential to avoid common issues such as runs or drips.
Successful projects illustrate the transformative potential of well-painted MDF furniture, raising the question of whether can MDF cabinets be painted. For instance, a recent kitchen remodel showcased how a careful coloring process elevated the storage units from ordinary to remarkable, significantly enhancing the overall appearance of the space. By adhering to best practices in preparation, paint selection, and application, designers can achieve professional results that not only beautify but also add value to the home. Additionally, ensuring proper ventilation when using certain primers is critical for safety and achieving a quality finish. Common mistakes to avoid include skipping primer, using inappropriate tools, and neglecting drying times, as these can hinder the overall success of the project.

Preparation and Techniques for Painting MDF Cabinets
To achieve optimal results when finishing, one might wonder if MDF cabinets can be painted. This requires meticulous preparation. To ensure a clean slate for painting, start by thoroughly cleaning the MDF surface to remove any dust or grease, which raises the question: can MDF cabinets be painted? Next, gently sand both the edges and surfaces with fine-grit sandpaper. This creates a texture that enhances coating adhesion. After sanding, apply a coat of MDF primer, such as Sherwin-Williams Extreme Bond Primer, and allow it to dry completely before lightly sanding again. This step is crucial for establishing a smooth foundation for the coating application.
Finally, when considering if MDF cabinets can be painted, apply two to three coats of high-quality paint, like Benjamin Moore Advanced, ensuring adequate drying time between each layer. For a flawless finish, using a spray gun is recommended, as it minimizes brush strokes and ensures an even application, resulting in a professional-looking outcome. Additionally, maintaining a well-ventilated area during the application process is essential for optimal results. Consider applying a clear sealant top coat for added protection and durability.

Benefits and Outcomes of Painting MDF Cabinets
One question that arises is whether can MDF cabinets be painted, as it presents significant advantages, particularly in terms of cost efficiency and aesthetic enhancement. This method enables homeowners to choose from an extensive range of colors and styles, allowing cabinetry to blend seamlessly with their overall interior design vision. The smooth, grainless surface of painted MDF not only enhances visual appeal but also simplifies maintenance; its resistance to stains and dirt accumulation facilitates effortless cleaning. Furthermore, applying color serves as a revitalizing solution for older cabinets, leading to the consideration of whether can MDF cabinets be painted as a financially prudent alternative to complete replacement.
Homeowners often wonder if can MDF cabinets be painted, and with careful preparation and the use of high-quality materials, such as Sherwin-Williams Extreme Bond Primer, they can achieve a durable and visually striking finish that withstands the test of time. As Tony Nordeen, CEO and Co-Founder, emphasizes, “Using the right products ensures your paint job lasts for years.” This approach not only enhances the kitchen’s appearance but also offers substantial long-term savings, as the cost of applying a coat typically ranges from $4,000 to $8,750, in contrast to the usual replacement cost exceeding $10,000.
Additionally, painting cabinets is an environmentally friendly choice, minimizing waste associated with cabinet replacement. Homeowners have reported transformative experiences, noting that a well-executed paint job can elevate even budget-friendly MDF to a high-end appearance, which raises the question: can MDF cabinets be painted to increase their home’s market value?

Conclusion
In conclusion, painting MDF cabinets offers a remarkable opportunity for both designers and homeowners, enhancing aesthetics while providing a cost-effective solution. This transformation relies on a solid understanding of the painting process, including essential techniques and considerations.
Key insights underscore the importance of meticulous preparation – thorough cleaning, sanding, and the use of high-quality primers and paints are crucial for achieving a durable and visually appealing finish. The selection of materials, particularly oil-based primers and paints, plays a significant role in determining the longevity and appearance of the final product. Additionally, employing effective application techniques, such as spray painting, can yield professional results that elevate the overall look of cabinetry.
Ultimately, painting MDF cabinets not only revitalizes their appearance but also presents substantial financial and environmental advantages. This method reduces waste and serves as a sustainable alternative to complete cabinet replacements, all while enhancing property value. By recognizing the transformative potential of painted MDF, designers and homeowners can craft stunning interiors that reflect their unique style and vision.
Frequently Asked Questions
What is Medium Density Fiberboard (MDF)?
Medium Density Fiberboard (MDF) is an engineered wood product made from wood fibers, wax, and resin, which are compressed under heat and pressure to create a dense, smooth, and uniform board.
Can MDF cabinets be painted?
Yes, MDF cabinets can be painted, making them a versatile choice for cabinetry projects.
What are the advantages of using MDF in cabinetry?
MDF is affordable, versatile, and allows for intricate designs and shapes, enhancing cabinetry projects. It also replicates the aesthetic qualities of solid timber while offering practical benefits.
What are the disadvantages of MDF?
MDF is more susceptible to moisture damage compared to solid wood, necessitating proper sealing and finishing techniques to improve its durability.
How does moisture-resistant MDF perform in various environments?
Moisture-resistant MDF retains its shape and structural integrity, making it suitable for use in moisture-prone areas such as kitchens and bathrooms.
What safety considerations are there regarding MDF?
Case studies have shown successful integration of MDF in educational settings, challenging outdated perceptions about its safety due to its engineered composition ensuring uniformity in size, shape, and strength.
What environmental benefits does MDF offer?
MDF production utilizes wood fibers and shavings that would otherwise be discarded, reducing waste and promoting responsible forestry practices.
What is the projected market growth for MDF and chipboard?
The global MDF and chipboard market is projected to reach $134.5 billion by 2032, indicating its growing popularity in the industry.