Introduction
Kitchen cupboards often serve as the unsung heroes of home design, significantly influencing both the aesthetic and functionality of a space. As homeowners increasingly seek cost-effective and sustainable solutions for kitchen upgrades, cabinet refacing stands out as a compelling option. This approach offers a fresh look without the substantial expense associated with complete replacement. However, the process can present challenges.
How can designers ensure a flawless transformation while navigating potential pitfalls? This guide explores the step-by-step techniques of kitchen cupboard refacing, equipping designers with the knowledge necessary to enhance both beauty and durability in their projects.
Understand Cabinet Refacing: Definition and Benefits
Kitchen cupboards refacing is an effective process that updates the visible surfaces of existing furniture while maintaining their original structure. This typically involves replacing doors and drawer fronts, applying a new veneer or laminate to the boxes, and updating hardware. The advantages of cabinet refacing include:
- Cost-Effectiveness: Refacing is generally 30-50% less expensive than a full cabinet replacement, making it an attractive option for budget-conscious clients. Homeowners can save between $4,000 and $9,000 on average, allowing for investment in other kitchen upgrades. According to HomeAdvisor, homeowners typically save 30% to 50% by choosing kitchen cupboards refacing over complete replacement of their units.
- Time Efficiency: Most furniture resurfacing projects can be completed within 3 to 5 days, significantly reducing disruption in the kitchen compared to the 2 to 4 weeks usually required for full replacements.
- Aesthetic Transformation: Kitchen cupboards refacing provides a fresh, modern appearance without necessitating a complete remodel, enabling designers to create cohesive kitchen spaces that reflect current trends. Homeowners can select from hundreds of styles and colors, ensuring a customized design. Kitchen Magic emphasizes that a wide variety of styles and colors are available for furniture renovation projects.
- Sustainability: Sustainability is promoted by kitchen cupboards refacing, as it involves reusing existing furniture structures and offers a more environmentally friendly option, helping to reduce the substantial waste generated by complete replacements. The EPA reported that over 12 million tons of furniture and furnishings were sent to landfills in 2018 alone, underscoring the importance of choosing to reface to help mitigate that figure. This approach aligns with the increasing demand for sustainable practices in home renovations, as it minimizes landfill contributions and promotes resource conservation.
- Considerations: While furniture resurfacing is a cost-effective and efficient solution, it is crucial to recognize that potential hidden issues within the interiors may not be addressed during the resurfacing process. Homeowners should keep this in mind when evaluating their options.

Gather Essential Tools and Materials for Refacing
Before initiating the refacing process, it is crucial to gather the following essential tools and materials:
Tools:
- Screwdriver set (both flathead and Phillips)
- Drill with bits
- Measuring tape
- Utility knife
- Level
- Veneer applicator tool (for applying adhesive veneer)
- Sandpaper (120 and 220 grit)
- Clamps (to secure veneer in place while drying)
Materials:
- Self-adhesive veneer or laminate sheets
- New cabinet doors and drawer fronts (either custom or pre-made)
- Cabinet hardware (handles, knobs, hinges)
- Wood glue (for additional adhesion)
- Primer and paint (if painting the cabinet boxes)
Having these tools and materials prepared will streamline the refacing process and contribute to achieving a professional finish.

Follow Step-by-Step Instructions for Refacing Your Cupboards
To achieve a successful cupboard refacing, adhere to the following step-by-step instructions:
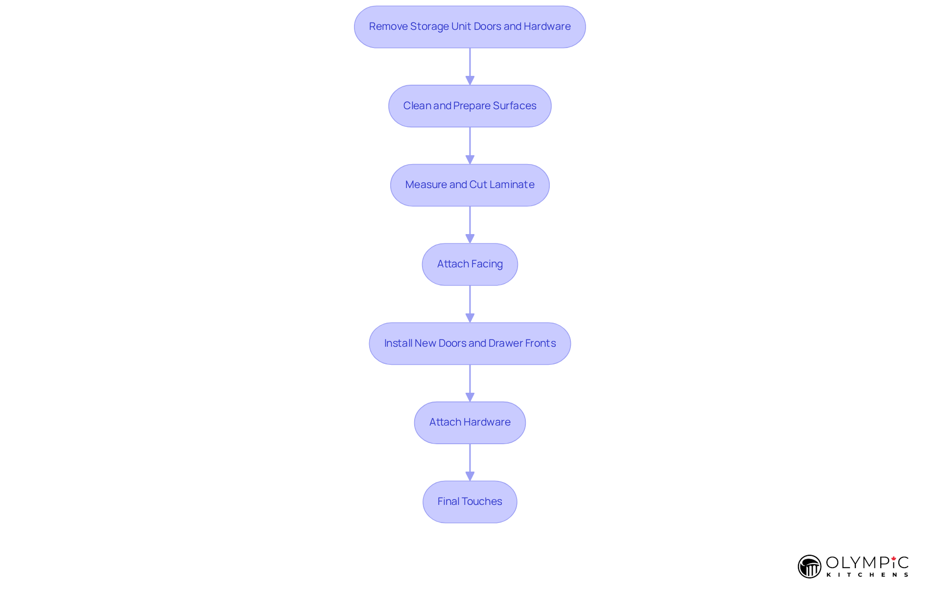
- Remove Storage Unit Doors and Hardware: Start by detaching all storage unit doors, drawer fronts, and hardware, including handles, knobs, and hinges. Label each piece to ensure easy reinstallation.
- Clean and Prepare Surfaces: Thoroughly clean the storage units to remove grease and dirt. Lightly sand the surfaces to enhance bonding for the new layer.
- Measure and Cut Laminate: Accurately measure the storage units and cut the laminate sheets to size, allowing for a slight overhang for adjustments later.
- Attach Facing: Using a facing applicator tool, apply glue to the box structures and carefully position the facing sheets. Use clamps to secure the laminate while the adhesive dries.
- Install New Doors and Drawer Fronts: After the veneer has set, reattach the new storage doors and drawer fronts, ensuring they are properly aligned.
- Attach Hardware: Install the new hardware, making sure all screws are tightened securely for durability.
- Final Touches: Inspect the storage units for any imperfections and make necessary adjustments. Clean the surfaces to eliminate any dust or fingerprints.
By following these steps, designers can achieve a professional-looking renovation that significantly enhances the kitchen’s overall aesthetic with kitchen cupboards refacing. Notably, furniture resurfacing can last 10-15 years with proper care, making it a durable option. Additionally, resurfacing is an economical choice, allowing homeowners to save 50-70% compared to complete replacement costs. For those desiring a flawless finish, professional installation services are available to ensure expert results. Furthermore, furniture resurfacing is an environmentally friendly option, as it utilizes existing frameworks, thereby minimizing waste.

Troubleshoot Common Issues During Cabinet Refacing
During the kitchen cupboards refacing process, several common issues may arise. Anticipating these challenges can lead to a smoother experience and a successful outcome. Here are essential troubleshooting tips:
- Mismatched Veneer: If the veneer does not match the cabinet boxes, ensure that the correct adhesive is being used and that surfaces are clean and properly sanded before application. This step is crucial, as mismatched coverings can detract from the overall aesthetic.
- Bubbles Under Veneer: Should bubbles appear after applying the veneer, carefully puncture the bubble with a utility knife and apply additional adhesive underneath. Press down firmly to eliminate the bubble, ensuring a smooth finish.
- Doors Not Aligning Properly: If storage doors fail to align post-installation, inspect the hinges for proper adjustment. Most hinges feature screws that allow for minor adjustments, effectively rectifying alignment issues. Notably, approximately 30-50% of cabinet refacing projects encounter alignment issues, making this tip particularly valuable.
- Peeling Veneer: If the veneer starts to come off, verify that the bonding agent was applied uniformly and that the veneer was held tightly during drying. Reapply adhesive as necessary to restore integrity.
- Hardware Issues: If hardware does not fit correctly, double-check measurements and ensure that the appropriate drill bits were used during installation. Accurate measurements are vital to avoid misalignment and ensure functionality.
By addressing these common challenges, designers can navigate the kitchen cupboards refacing process more effectively, leading to a successful and aesthetically pleasing outcome. Additionally, it is important to note that the longevity of refaced cabinets typically ranges from 10-15 years, compared to over 20 years for replaced cabinets. This underscores the importance of proper installation and maintenance.

Conclusion
Refacing kitchen cupboards offers a practical and stylish solution for those seeking to refresh their kitchens without incurring the substantial costs of full cabinet replacement. This guide highlights the numerous benefits of refacing, such as its cost-effectiveness, time efficiency, aesthetic enhancement, and sustainability, making it an attractive option for both homeowners and designers.
Throughout the article, key arguments underscore the significance of thorough preparation, the necessity of essential tools and materials, and a comprehensive step-by-step process to ensure a successful refacing project. By recognizing potential challenges and addressing common issues, designers can approach the process with confidence, ensuring that the final outcome not only meets but surpasses expectations.
Ultimately, embracing kitchen cupboard refacing transcends mere aesthetic improvement; it signifies a commitment to smarter, sustainable choices in home renovations. As the demand for eco-friendly practices increases, choosing refacing over replacement can substantially minimize waste and contribute to a more sustainable future. Whether for personal projects or client engagements, this guide serves as an invaluable resource for achieving beautiful, enduring transformations in kitchen spaces.
Frequently Asked Questions
What is cabinet refacing?
Cabinet refacing is a process that updates the visible surfaces of existing kitchen cupboards while maintaining their original structure. It typically involves replacing doors and drawer fronts, applying a new veneer or laminate to the boxes, and updating hardware.
What are the benefits of cabinet refacing?
The benefits of cabinet refacing include cost-effectiveness, time efficiency, aesthetic transformation, and sustainability.
How much can homeowners save by choosing cabinet refacing over full cabinet replacement?
Homeowners can save between $4,000 and $9,000 on average, as refacing is generally 30-50% less expensive than a full cabinet replacement.
How long does a cabinet refacing project typically take?
Most cabinet refacing projects can be completed within 3 to 5 days, significantly reducing disruption compared to the 2 to 4 weeks usually required for full replacements.
What kind of aesthetic changes can cabinet refacing provide?
Cabinet refacing offers a fresh, modern appearance without the need for a complete remodel, allowing homeowners to choose from hundreds of styles and colors for a customized design.
How does cabinet refacing contribute to sustainability?
Cabinet refacing promotes sustainability by reusing existing furniture structures, which helps reduce waste generated by complete replacements and aligns with the demand for environmentally friendly home renovation practices.
Are there any considerations to keep in mind before choosing cabinet refacing?
Yes, it is important to recognize that potential hidden issues within the interiors of the cabinets may not be addressed during the resurfacing process. Homeowners should keep this in mind when evaluating their options.